Finance

仿(fang)真(zhen)中(zhong)國金(jin)(jin)融(rong)(rong)(rong)(rong)市場,利用(yong)計算(suan)機技(ji)術開(kai)發虛擬(ni)(ni)(ni)市場經濟(ji)(ji)環境,以(yi)(yi)實(shi)體(ti)項目(mu)(mu)投(tou)(tou)(tou)(tou)資(zi)(zi)(zi)(zi)為目(mu)(mu)的(de)(de),涵蓋項目(mu)(mu)投(tou)(tou)(tou)(tou)融(rong)(rong)(rong)(rong)資(zi)(zi)(zi)(zi)決(jue)(jue)(jue)(jue)策中(zhong)涉及的(de)(de)主要理(li)(li)論和方(fang)(fang)法(fa),注重(zhong)理(li)(li)論與實(shi)際相結(jie)合(he),正確的(de)(de)把握金(jin)(jin)融(rong)(rong)(rong)(rong)決(jue)(jue)(jue)(jue)策。通(tong)過(guo)投(tou)(tou)(tou)(tou)資(zi)(zi)(zi)(zi)決(jue)(jue)(jue)(jue)策、不確定(ding)性(xing)分(fen)(fen)析、風(feng)險分(fen)(fen)析、融(rong)(rong)(rong)(rong)資(zi)(zi)(zi)(zi)方(fang)(fang)案(an)的(de)(de)相關(guan)分(fen)(fen)析、項目(mu)(mu)評價(jia)以(yi)(yi)及針(zhen)對具(ju)體(ti)行(xing)業(ye)(ye)(ye)(ye)的(de)(de)投(tou)(tou)(tou)(tou)融(rong)(rong)(rong)(rong)資(zi)(zi)(zi)(zi)決(jue)(jue)(jue)(jue)策,融(rong)(rong)(rong)(rong)入(ru)近年來我國基(ji)礎設(she)施(shi)建設(she)、房地(di)產、公(gong)共事業(ye)(ye)(ye)(ye)項目(mu)(mu)和中(zhong)外合(he)資(zi)(zi)(zi)(zi)項目(mu)(mu)的(de)(de)投(tou)(tou)(tou)(tou)融(rong)(rong)(rong)(rong)資(zi)(zi)(zi)(zi)決(jue)(jue)(jue)(jue)策實(shi)踐(jian)新聞(wen)來影響(xiang)股市、債券、基(ji)金(jin)(jin)等虛擬(ni)(ni)(ni)金(jin)(jin)融(rong)(rong)(rong)(rong)市場,充分(fen)(fen)體(ti)現在投(tou)(tou)(tou)(tou)融(rong)(rong)(rong)(rong)資(zi)(zi)(zi)(zi)決(jue)(jue)(jue)(jue)策教學(xue)實(shi)踐(jian)領域的(de)(de)前瞻性(xing)、內容(rong)的(de)(de)新穎性(xing)以(yi)(yi)及方(fang)(fang)法(fa)的(de)(de)實(shi)用(yong)性(xing)。企(qi)(qi)業(ye)(ye)(ye)(ye)投(tou)(tou)(tou)(tou)融(rong)(rong)(rong)(rong)資(zi)(zi)(zi)(zi)是(shi)企(qi)(qi)業(ye)(ye)(ye)(ye)的(de)(de)財務行(xing)為,其決(jue)(jue)(jue)(jue)策就是(shi)企(qi)(qi)業(ye)(ye)(ye)(ye)的(de)(de)財務戰略。本軟件就是(shi)為了讓(rang)學(xue)生熟悉銀(yin)行(xing)貸(dai)款(kuan)、企(qi)(qi)業(ye)(ye)(ye)(ye)間(jian)貸(dai)款(kuan)、民間(jian)貸(dai)款(kuan)、私募股權(quan)、企(qi)(qi)業(ye)(ye)(ye)(ye)上市等融(rong)(rong)(rong)(rong)資(zi)(zi)(zi)(zi)手段和銀(yin)行(xing)存款(kuan)、債券、股票、基(ji)金(jin)(jin)、融(rong)(rong)(rong)(rong)資(zi)(zi)(zi)(zi)融(rong)(rong)(rong)(rong)券和房地(di)產投(tou)(tou)(tou)(tou)資(zi)(zi)(zi)(zi)等投(tou)(tou)(tou)(tou)資(zi)(zi)(zi)(zi)方(fang)(fang)案(an),熟悉各(ge)種(zhong)投(tou)(tou)(tou)(tou)資(zi)(zi)(zi)(zi)和融(rong)(rong)(rong)(rong)資(zi)(zi)(zi)(zi)方(fang)(fang)案(an)分(fen)(fen)析,使(shi)學(xue)生更(geng)深的(de)(de)理(li)(li)解投(tou)(tou)(tou)(tou)融(rong)(rong)(rong)(rong)資(zi)(zi)(zi)(zi)各(ge)種(zhong)工具(ju)的(de)(de)使(shi)用(yong)。 并且(qie)通(tong)過(guo)融(rong)(rong)(rong)(rong)資(zi)(zi)(zi)(zi)和各(ge)種(zhong)虛擬(ni)(ni)(ni)經濟(ji)(ji)的(de)(de)投(tou)(tou)(tou)(tou)資(zi)(zi)(zi)(zi),可以(yi)(yi)獲得更(geng)多的(de)(de)流動資(zi)(zi)(zi)(zi)金(jin)(jin),投(tou)(tou)(tou)(tou)入(ru)到企(qi)(qi)業(ye)(ye)(ye)(ye)的(de)(de)實(shi)體(ti)經濟(ji)(ji)發展(zhan)中(zhong),從而擴大企(qi)(qi)業(ye)(ye)(ye)(ye)的(de)(de)整體(ti)規模。
軟(ruan)件分為管(guan)理(li)員、教師(shi)和學(xue)生三層管(guan)理(li)結構。管(guan)理(li)員除(chu)管(guan)理(li)教師(shi)賬號(hao),還需輔助教師(shi)進(jin)行(xing)實(shi)驗(yan)基礎數據(ju)的(de)設置(zhi)以及系統的(de)管(guan)理(li)維護工(gong)作(zuo)。教師(shi)是(shi)實(shi)驗(yan)的(de)發起者,設置(zhi)虛擬環境參數,可實(shi)時查(cha)看學(xue)生的(de)實(shi)驗(yan)情況(kuang)。
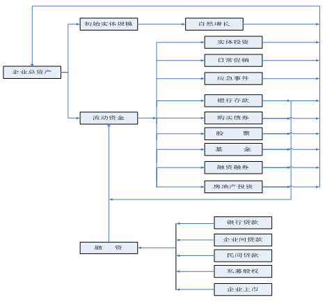
軟件結構圖:
功能模塊:


投融資(zi)(zi)(zi)(zi)決策實驗是由學生扮(ban)演各種企(qi)(qi)業(ye),教(jiao)師給定(ding)企(qi)(qi)業(ye)的初始資(zi)(zi)(zi)(zi)金,分為固定(ding)資(zi)(zi)(zi)(zi)產和流(liu)動資(zi)(zi)(zi)(zi)金兩部分,學生可(ke)以合理分配(pei)流(liu)動資(zi)(zi)(zi)(zi)金,利用銀行存(cun)款(kuan)、銀行貸(dai)款(kuan)、債券、股票、基金、融資(zi)(zi)(zi)(zi)融券、房(fang)地產、企(qi)(qi)業(ye)間貸(dai)款(kuan)、民間貸(dai)款(kuan)、私(si)募股權(quan)、企(qi)(qi)業(ye)上(shang)市等投融資(zi)(zi)(zi)(zi)手段,積累實體投資(zi)(zi)(zi)(zi)資(zi)(zi)(zi)(zi)金。

資金流:

1.軟件結構簡單,內容(rong)豐富
系統實訓內容主要模塊包括市(shi)場環境(jing)、實體投資(zi)(zi)、融資(zi)(zi)、投資(zi)(zi)報告(gao)(gao)以及財務報告(gao)(gao)。通過投資(zi)(zi)和融資(zi)(zi)兩類決策積累資(zi)(zi)金,最終進行實體投資(zi)(zi)。軟(ruan)件中(zhong)包含所(suo)有的(de)投融資(zi)(zi)方(fang)法(fa),包括:投資(zi)(zi)中(zhong)的(de)銀行貸(dai)(dai)款、債權、股票、基(ji)金、融資(zi)(zi)融券、房地產(chan),融資(zi)(zi)中(zhong)的(de)銀行貸(dai)(dai)款、企業間貸(dai)(dai)款、民(min)間貸(dai)(dai)款、私募股權、企業上市(shi)。
2.清晰的債權、股票、基金走勢圖
隨(sui)著宏(hong)觀因(yin)素(su)(su)(su)、交易因(yin)素(su)(su)(su)以及新聞(wen)因(yin)素(su)(su)(su)的(de)(de)影(ying)響,債權、股(gu)票(piao)、基金的(de)(de)價格隨(sui)之變化(hua)。系統根據內(nei)置函數顯(xian)示債權、股(gu)票(piao)和基金的(de)(de)周期走勢(shi)(shi)圖。通過條件搜索(suo)查看周期走勢(shi)(shi)圖,結合(he)影(ying)響因(yin)素(su)(su)(su)準確的(de)(de)分(fen)析(xi)變化(hua)趨勢(shi)(shi)。
3.財務自動統計
提供財(cai)務報告模塊,包(bao)含財(cai)務統計、財(cai)務明(ming)(ming)細(xi)(xi)、融資(zi)明(ming)(ming)細(xi)(xi)、投資(zi)明(ming)(ming)細(xi)(xi)。系統自動(dong)統計并顯示財(cai)務的(de)(de)收支圖、財(cai)務明(ming)(ming)細(xi)(xi)、實體資(zi)金明(ming)(ming)細(xi)(xi)、流(liu)動(dong)資(zi)金明(ming)(ming)細(xi)(xi)以(yi)及(ji)投融資(zi)明(ming)(ming)細(xi)(xi)。實驗者(zhe)可隨時(shi)查看財(cai)務統計,便于掌握資(zi)金的(de)(de)流(liu)入、流(liu)出。
4.注重(zhong)教學實踐(jian),仿真市場(chang)環境
現代化的教學(xue)(xue)(xue)方法,將所(suo)學(xue)(xue)(xue)的金融知(zhi)識運用到模(mo)(mo)擬實踐中(zhong)。通過某種算法將現實中(zhong)各指標變化情況模(mo)(mo)擬出來(lai),查(cha)看宏觀(guan)指標:GDP增長率(lv)走(zou)(zou)勢(shi)(shi)(shi)圖(tu)(tu)、當年利率(lv)走(zou)(zou)勢(shi)(shi)(shi)圖(tu)(tu)、通貨膨(peng)脹率(lv)走(zou)(zou)勢(shi)(shi)(shi)圖(tu)(tu)、信貸額度調整率(lv)走(zou)(zou)勢(shi)(shi)(shi)圖(tu)(tu)、原油(you)價格走(zou)(zou)勢(shi)(shi)(shi)圖(tu)(tu)、匯率(lv)走(zou)(zou)勢(shi)(shi)(shi)圖(tu)(tu)等,讓學(xue)(xue)(xue)生(sheng)了解整個市場環境的變化情況。
5.開放式(shi)的管(guan)理機(ji)制
提供教(jiao)師管(guan)理(li)員共(gong)同管(guan)理(li)實(shi)(shi)(shi)驗(yan)(yan)(yan)(yan)(yan)基礎數據(ju),教(jiao)師端可以手動控(kong)制(zhi)實(shi)(shi)(shi)驗(yan)(yan)(yan)(yan)(yan)的開啟、暫停。實(shi)(shi)(shi)驗(yan)(yan)(yan)(yan)(yan)中(zhong)教(jiao)師可實(shi)(shi)(shi)時查看實(shi)(shi)(shi)驗(yan)(yan)(yan)(yan)(yan)操(cao)作日志、得(de)分、企業(ye)排名等實(shi)(shi)(shi)驗(yan)(yan)(yan)(yan)(yan)相關過(guo)(guo)程數據(ju)。在(zai)實(shi)(shi)(shi)驗(yan)(yan)(yan)(yan)(yan)過(guo)(guo)程中(zhong),教(jiao)師可添加投資項目以及審批(pi)企業(ye)上市實(shi)(shi)(shi)驗(yan)(yan)(yan)(yan)(yan)的控(kong)制(zhi)。