International Trade

關鍵(jian)詞:外(wai)貿(mao)(mao)(mao)函電(dian)實訓平臺 外(wai)貿(mao)(mao)(mao)函電(dian)實訓教學軟(ruan)件 外(wai)貿(mao)(mao)(mao)函電(dian)實訓教學平臺 外(wai)貿(mao)(mao)(mao)函電(dian)教學系統
思沃外貿函電實訓系統(案例版)主(zhu)要(yao)(yao)是用于(yu)各大中專(zhuan)院(yuan)校外經貿類(lei)專(zhuan)業(ye)或者有外貿實際操作練習要(yao)(yao)求(qiu)的專(zhuan)業(ye)使用。
本(ben)教(jiao)學(xue)平臺(tai)軟件(jian)可以配合國際貿易實(shi)(shi)務(wu)(wu)或者進(jin)出口實(shi)(shi)務(wu)(wu)課程(cheng),在(zai)教(jiao)學(xue)過程(cheng)中同步進(jin)行(xing)(xing)上機(ji)操(cao)作實(shi)(shi)習。也可用(yong)作課堂(tang)教(jiao)學(xue)完畢后,讓學(xue)生進(jin)行(xing)(xing)整體流程(cheng)的上機(ji)操(cao)作實(shi)(shi)習。
整(zheng)個(ge)平臺(tai)系統的(de)(de)目標是建立(li)一(yi)個(ge)國際貿(mao)易的(de)(de)輔助教(jiao)學系統,并能將國際貿(mao)易教(jiao)學過程中所需要(yao)的(de)(de)各實踐(jian)點(dian)進行(xing)較(jiao)好的(de)(de)體現(xian)。
國際貿易(yi)實(shi)務教(jiao)(jiao)學(xue)的(de)(de)(de)核心(xin)(xin)內容是(shi)外貿過程中(zhong)(zhong)相(xiang)關(guan)函電(dian)的(de)(de)(de)書寫和各類單據的(de)(de)(de)填寫。為充(chong)分體現實(shi)踐(jian)教(jiao)(jiao)學(xue)的(de)(de)(de)宗旨,系(xi)(xi)(xi)統采用了以案例(li)教(jiao)(jiao)學(xue)為核心(xin)(xin)的(de)(de)(de)教(jiao)(jiao)學(xue)思(si)想。在系(xi)(xi)(xi)統中(zhong)(zhong)建立多個(ge)(ge)不同(tong)的(de)(de)(de)案例(li),讓學(xue)生在一(yi)個(ge)(ge)實(shi)際的(de)(de)(de)案例(li)中(zhong)(zhong)切(qie)身體會商品進出口(kou)交易(yi)的(de)(de)(de)全過程。并(bing)可在系(xi)(xi)(xi)統的(de)(de)(de)控制和引導(dao)下一(yi)步一(yi)步的(de)(de)(de)完(wan)成(cheng)相(xiang)應的(de)(de)(de)案例(li),并(bing)通過這樣的(de)(de)(de)實(shi)際操(cao)作(zuo)使其全面、系(xi)(xi)(xi)統、規(gui)范地掌握從(cong)事(shi)進出口(kou)交易(yi)地主要操(cao)作(zuo)技能。
學生端




出口流程

進口流程

1.采(cai)用B/S架構,在服務器(qi)上安裝本軟(ruan)件(jian),用戶(hu)端可通過(guo)相(xiang)連的局域網或互聯 網訪問服務器(qi)應用本軟(ruan)件(jian)。本教學軟(ruan)件(jian)不受時間空間的影(ying)響,學生(sheng)在寢室(shi)和(he)機房都可以(yi)來完成(cheng)試驗。
2.權限(xian)(xian)分為(wei)管理(li)員、教師(shi)和學(xue)生(sheng)(sheng),其中(zhong)學(xue)生(sheng)(sheng)端(duan)在(zai)首頁(ye)以出(chu)口流程(cheng)、進(jin)(jin)口流程(cheng)、資費信(xin)息、幫助、注冊(ce)等(deng)模塊顯示。教師(shi)通(tong)過(guo)兩個權限(xian)(xian)對用戶、實驗(yan)基礎數據、實驗(yan)進(jin)(jin)程(cheng)等(deng)方面(mian)進(jin)(jin)行(xing)(xing)有效的(de)管理(li)。教師(shi)通(tong)過(guo)系統中(zhong)的(de)獨立端(duan)口對班級(ji)學(xue)生(sheng)(sheng)進(jin)(jin)行(xing)(xing)管理(li),可(ke)對學(xue)生(sheng)(sheng)所需(xu)實驗(yan)步驟進(jin)(jin)行(xing)(xing)分步開放操(cao)作權限(xian)(xian)。教師(shi)也可(ke)根(gen)據自己所總結的(de)案例(li)或者典型的(de)案例(li)在(zai)管理(li)員端(duan)口進(jin)(jin)行(xing)(xing)添加(jia),操(cao)作簡單(dan)、方便。
3. 當實驗結束時(shi),軟件將操(cao)作實踐的(de)(de)記錄提(ti)供給教師端(duan)進行批(pi)閱(yue)評(ping)分,同學系統將自(zi)動統計分數,并提(ti)供成績查詢模塊(kuai),讓教師了解學生(sheng)對業務和單據的(de)(de)掌(zhang)握情況,以便調整(zheng)教學計劃。體現整(zheng)個進出口貿(mao)易中完整(zheng)的(de)(de)流程(cheng)和步驟,包(bao)含將實際中常用的(de)(de)函(han)電和單證類型(xing)。所有的(de)(de)單證練習都備有單證模板,用于學生(sheng)填寫(xie),且所有的(de)(de)練習模塊(kuai)都備有取自(zi)實際外貿(mao)案例過(guo)程(cheng)中的(de)(de)參考答案。
4.進(jin)口(kou)流(liu)程包含選擇實驗公司(si)、與客戶建立(li)聯系、出(chu)(chu)口(kou)報價及發(fa)盤(pan)、出(chu)(chu)口(kou)還價核(he)算及發(fa)盤(pan)、出(chu)(chu)口(kou)成(cheng)交核(he)算、出(chu)(chu)口(kou)合(he)同簽訂(ding)、信用(yong)證審核(he)、信用(yong)證修改函、出(chu)(chu)口(kou)貨運訂(ding)艙、出(chu)(chu)口(kou)貨物(wu)投(tou)保、出(chu)(chu)口(kou)貨物(wu)報檢、出(chu)(chu)口(kou)貨物(wu)報關(guan)、出(chu)(chu)口(kou)制單結匯(hui)和(he)(he)出(chu)(chu)口(kou)業(ye)務善后等內(nei)容。軟件內(nei)容注重(zhong)實務操(cao)作,它針對外貿業(ye)務的(de)實踐性和(he)(he)適時(shi)性,通(tong)過各種案(an)例(li)加深對國際貿易(yi)各種慣例(li)及法律法規(gui)、業(ye)務規(gui)范的(de)理解和(he)(he)記憶。
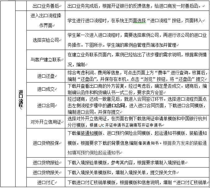
5. 案例(li)分析是為各教學步驟添加具體的(de)案例(li)內容。在案例(li)中,將以事(shi)實為依據,為學生(sheng)(sheng)講解外貿業務中各方面(mian)的(de)注意事(shi)項。內容鮮明、故事(shi)典(dian)型,更能起到增強記(ji)憶的(de)效果。案例(li)分析將提(ti)供大量實際(ji)案例(li)信息(xi),給學生(sheng)(sheng)閱(yue)讀。以實際(ji)的(de)例(li)子(zi)給學生(sheng)(sheng)帶來(lai)真(zhen)實感。進(jin)(jin)(jin)(jin)(jin)口流(liu)程包(bao)含選擇實驗(yan)公司、與客戶建立聯(lian)系(xi)、進(jin)(jin)(jin)(jin)(jin)口還盤、進(jin)(jin)(jin)(jin)(jin)口成交、進(jin)(jin)(jin)(jin)(jin)口合同、對外開立信用證、進(jin)(jin)(jin)(jin)(jin)口貨物(wu)投保、進(jin)(jin)(jin)(jin)(jin)口貨物(wu)報(bao)檢、進(jin)(jin)(jin)(jin)(jin)口貨物(wu)報(bao)關和(he)進(jin)(jin)(jin)(jin)(jin)口匯付等內容。
6. 外(wai)貿(mao)常(chang)(chang)識(shi)(shi)包(bao)含的(de)(de)內(nei)容廣泛,可以是(shi)業(ye)務操作常(chang)(chang)識(shi)(shi),也可以是(shi)法(fa)律法(fa)規常(chang)(chang)識(shi)(shi)及一些專(zhuan)業(ye)性術語的(de)(de)解釋(shi)。目(mu)前,軟件中(zhong)(zhong)默認的(de)(de)外(wai)貿(mao)常(chang)(chang)識(shi)(shi)分:相(xiang)關法(fa)律、法(fa)規、WTO專(zhuan)題、EDI專(zhuan)題、常(chang)(chang)用資源類網站、相(xiang)關常(chang)(chang)識(shi)(shi)類知(zhi)(zhi)識(shi)(shi)。各大(da)類下又包(bao)含若干子類。各子類中(zhong)(zhong)包(bao)含大(da)量外(wai)貿(mao)知(zhi)(zhi)識(shi)(shi)。提供知(zhi)(zhi)識(shi)(shi)庫(ku)和(he)幫(bang)助功能,知(zhi)(zhi)識(shi)(shi)庫(ku)中(zhong)(zhong)的(de)(de)背景知(zhi)(zhi)識(shi)(shi)可在管(guan)理(li)員中(zhong)(zhong)的(de)(de)知(zhi)(zhi)識(shi)(shi)庫(ku)管(guan)理(li)中(zhong)(zhong)進行內(nei)容的(de)(de)添加和(he)管(guan)理(li)。
7.將實際(ji)中外(wai)貿公(gong)司(si)業務(wu)(wu)案(an)例(li)(li)和(he)(he)教學案(an)例(li)(li)組合起來,設計多套完整的(de)案(an)例(li)(li),引(yin)導學生進行理論知識(shi)的(de)運(yun)用,讓(rang)學生對國(guo)際(ji)貿易(yi)過程中的(de)業務(wu)(wu)有立體的(de)認識(shi)和(he)(he)了解。
8.為實驗(yan)準備(bei)完(wan)整(zheng)的(de)費率查(cha)詢表(biao)(biao)(biao),包括貨(huo)物等級表(biao)(biao)(biao)、海(hai)洋(yang)運價表(biao)(biao)(biao)、海(hai)關(guan)稅則表(biao)(biao)(biao)、匯率表(biao)(biao)(biao)。
9.提供知識(shi)庫(ku)(ku),即“背(bei)景知識(shi)”,是(shi)由管(guan)理(li)員(yuan)在管(guan)理(li)平(ping)臺的“管(guan)理(li)員(yuan)管(guan)理(li)”下的“知識(shi)庫(ku)(ku)管(guan)理(li)”中進行知識(shi)庫(ku)(ku)內(nei)容(rong)的添加和(he)管(guan)理(li)。如(ru)果要(yao)(yao)查看知識(shi)庫(ku)(ku)內(nei)容(rong),可(ke)不需(xu)要(yao)(yao)登(deng)陸(lu)。在系(xi)統首頁(ye),點擊“出口(kou)流程(cheng)”、“進口(kou)流程(cheng)”或“咨(zi)詢信息”、“教師入口(kou)”等,都可(ke)打開(kai)知識(shi)庫(ku)(ku)的鏈(lian)節(jie)頁(ye)面。
10. 支持多教師,多班(ban)級同時使用。
11. 系(xi)統提(ti)供(gong)的(de)(de)單證(zheng)、流(liu)程等信息,都是從(cong)專(zhuan)業(ye)的(de)(de)高度(du),采用先進的(de)(de)計算機技術,與現(xian)實的(de)(de)單證(zheng)模板(ban)(ban)及操(cao)作流(liu)程保持“零”距離差別。提(ti)供(gong)豐富的(de)(de)函(han)電(dian)和(he)(he)單證(zheng)練(lian)習。學生對整個進出口(kou)貿易中(zhong)完整的(de)(de)流(liu)程的(de)(de)實際操(cao)練(lian),其中(zhong)所(suo)有(you)(you)步驟中(zhong)都設立對應的(de)(de)函(han)電(dian)和(he)(he)單證(zheng)練(lian)習。所(suo)有(you)(you)的(de)(de)單證(zheng)練(lian)習都備(bei)有(you)(you)單證(zheng)模板(ban)(ban),用于學生填寫,且所(suo)有(you)(you)的(de)(de)練(lian)習模塊都備(bei)有(you)(you)取自實際外貿案(an)例過程中(zhong)的(de)(de)參考答(da)案(an)。
12.以(yi)(yi)案(an)(an)例(li)教學為中心。通過(guo)精心設(she)計的(de)(de)多個完整(zheng)的(de)(de)案(an)(an)例(li),供(gong)學生(sheng)練習和了解(jie)實際(ji)外貿(mao)過(guo)程中的(de)(de)所需要的(de)(de)函(han)電、單證以(yi)(yi)及相關內(nei)容。系統(tong)本身提供(gong)多個設(she)定案(an)(an)例(li)流(liu)程,且系統(tong)允許教師(shi)(shi)自行修改這些(xie)案(an)(an)例(li)流(liu)程。教師(shi)(shi)也可自己建立新的(de)(de)案(an)(an)例(li)流(liu)程,以(yi)(yi)方便不同(tong)學校教學使用。
13. 提供(gong)多個設定(ding)案例(li)流程(cheng),且系統允許教(jiao)師自行修改這些案例(li)流程(cheng)。教(jiao)師也(ye)可自己建(jian)立(li)新的案例(li)流程(cheng),便于不同學(xue)校教(jiao)學(xue)使用。